Product Page#
Product.Show
The Product page displays general information on the specific Product. In addition it enables you to perform all the operations that can be performed on a specific Product.
Details View#
Depending on the optional modules that are licensed in the system, the Details view will display some or all of the following page sections:
- Details - displays general information on the Product.
- Parameters - section to define and manage the defined Parameters that are part of the Product. Parameter attributes can also be seen by selecting the arrow on the right-most side of the row.
- Characteristics and Rules - section to define and manage products as Configurable, which means that they have a set of configurable characteristics and rules.
- Components - section to define and manage the BOM Components currently associated to the Product.
- Repair Policy - section to define and manage the Repair Policy of the Product.
- Sub-Products - section to define and manage the Sub-Products currently associated to the Product.
- Product Manufacturer - section to define and manage the details related to the Product Manufacturer. Visible only for the following Product Types: Raw Material, Part, Durable.
- Binning - section to define and manage the Product Bin details.
- Safety Information - section to define and manage the defined hazard classifications of the Product.
- Transfer Information - section to define and manage the defined transfer configurations of the Product.
- Costing - section to define and manage the defined costing configurations of the Product.
- Maintenance Management - section to define and manage the defined maintenance configurations of the Product.
- Material Logistics - section to define and manage the configurations for Material Logistics of the Product.
- Planning - section to define and manage the defined planning configurations of the Product.
- Scheduling - section to define and manage the Product Scheduling details.
- Attributes - enables the visualization of existing Attributes and the possibility to create new ones. For more information, see Attributes.
- Attachments - shows the documents that are attached to the Product and enables you to attach additional documentation to the Product.
BOM Structure View#
This view shows information concerning the BOM Structure associated with the Product. Information on the BOM Products, substitutes, and characteristics, if available, are displayed.
Info
For this view to be available, the Product must have a Default BOM defined.
CAD View#
Depending on the CAD Content Type of your Product, you will be able to view your ECAD or MCAD file(s).
ECAD - Electronic CAD#
This view shows information concerning all the ECAD diagram contexts currently associated with the Product:
The ECAD is based on a diagram that was previously uploaded and associated to the Product. Information on the diagram can be accessed from the Details page of the main Product:
Note
If the Panel Type is Double Sided and the Bottom View Mirror Mode is different from None, it is possible to Flip the diagram to access Top or Bottom layers.
The two available buttons will allow you to view the current diagram in a modal dialog within the browser () or download the diagram ():
The ECAD view is divided into three separate sections:
BOM Product Structure#
On the left panel, the entire BOM is displayed in a tree structure that allows you to see the relations between the different BOM Items and how they are interconnected with the main Product. The tree can be expanded and collapsed to show the complete structure of the BOM Items.
Info
If the BOM Items of the main Product also have a Default BOM defined, their BOM Items will also be displayed.
If the ECAD file does not contain components information on the BOM Structure, the system will not display the tree and will show an information marker:
ECAD Diagram Visualization#
You can drag and zoom in on the main diagram using the buttons on the bottom left, your mouse or pointing device. The components will be automatically color-coded and listed on the right-hand Layers panel.
Selecting each of the components listed will perform a similar selection of the appropriate layer segment in the diagram, as shown below:
Layers#
The layers that compose the diagram are displayed on the right-hand side of the diagram and allow you to filter which ones are displayed at any given time:
Selecting the icon on the right-hand side of each layer will show or hide it, changing the entry to reflect this decision:
| Layer | |
|---|---|
| Show | ![]() |
| Hide | ![]() |
Table: Layer visibility definition
Info
At any time, selecting the button on the top ribbon will download a .JPG file of the diagram at the current zoom level.
MCAD - Mechanical CAD#
This view shows information concerning all the MCAD diagram contexts currently associated with the Product:
The MCAD is based on a diagram that was previously uploaded and associated to the Product. Information on the diagram can be accessed from the Details page of the main Product:
The two available buttons will allow you to view the current diagram in a modal dialog within the browser () or download the diagram ().
The MCAD view is divided into three separate sections:
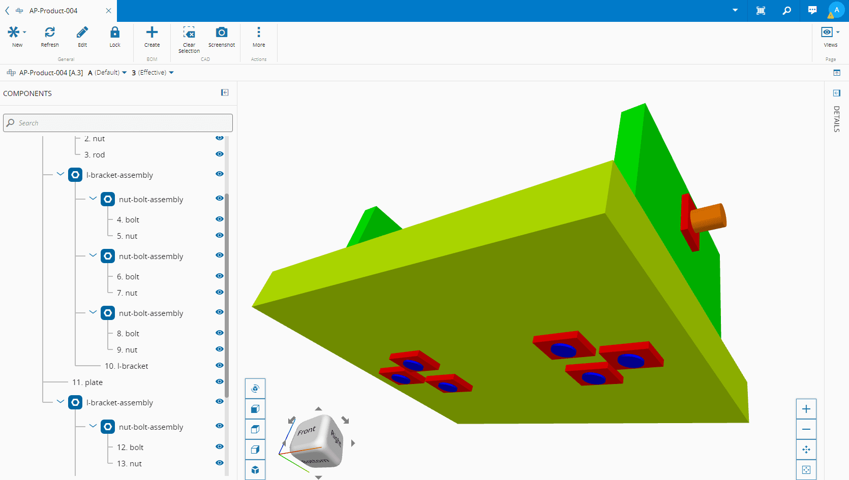
BOM Product Structure#
On the left panel, the entire BOM is displayed in a tree structure that allows you to see the relations between the different BOM Items and how they are interconnected with the main Product. The tree can be expanded and collapsed to show the complete structure of the BOM Items.
Info
If the BOM Items of the main Product also have a Default BOM defined, their BOM Items will also be displayed.
If the MCAD file does not contain components information on the BOM Structure, the system will not display the tree and will show an information marker:
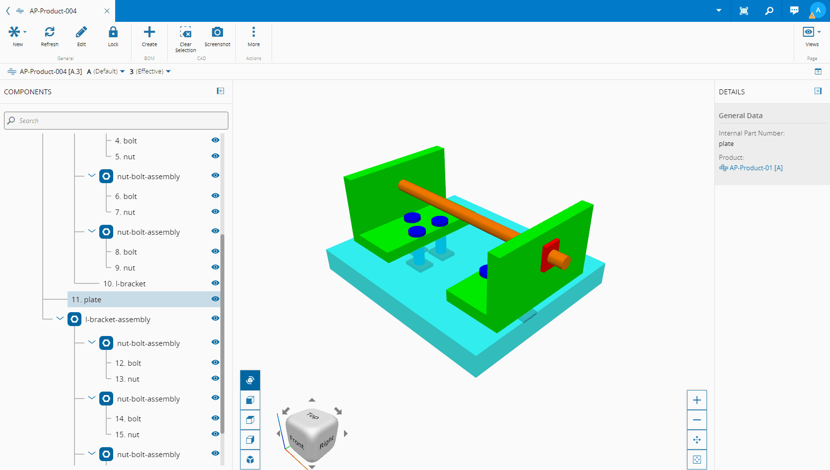
MCAD Diagram Visualization#
You can Zoom in, Zoom out, Pan, and Fit to window on the main diagram using the buttons on the bottom right, your mouse or pointing device. The selected components will be listed on the right-hand Details panel.
If you select a component directly on the diagram, the component will be automatically color-coded:
Note
To exit this visualization mode, use the Clear Selection button or select outside of the diagram.
If you select a component from the tree view, the other components appear ghosted:
Note
To exit this visualization mode, use the Clear Selection or Perspective View buttons, or double-click the visibility toggle of the top-most component of the diagram in the tree view.
Additionally, you can select and search a group of components, that correspond to nodes in the tree view, for better visualization of mid-level objects:
Using the buttons on the bottom left, you can choose to view the diagram in the following ways:
- Perspective View (default)
- Front View
- Top View
- Side View
- Exploded View (expand using slider: 0-100%)
Also on the bottom left, you can use the dice to rotate your diagram as needed:
Details#
The details that compose the diagram are displayed on the right-hand side of the diagram:
Context Structure View#
This view displays information on the contexts that are associated with a given Product for each Step. The contexts available are Service, Resource, Recipe, Parameter Overrides, Data Collection, Chart, Checklist, BOM, Durables, Document, Line Flow, Yield and Cycle Time, and Future Action. They are represented by icons located next to the Step name. To understand the meaning of each icon, simply hover your mouse over them to reveal tooltips. For more information on the icons and their meaning, see Visual Conventions.
Next to the Flow Structure, there's a central window containing the General Data along with a tab for each possible context. If there is limited display space within the central panel, the remaining contexts will be accessible in the More dropdown menu.
Selecting any row in the Context Structure grid, either by choosing any part of the row or checking the box on the left, will activate the action buttons above the grid. These buttons allow you to perform operations on the selected row, such as Add, Copy, Edit, or Remove.
The order of these contexts can be determined through a configuration entry present in /Cmf/Guis/Configuration/FlowStepContexts/Contexts, where you can define the sequence of the contexts that will be displayed. For more information, see System Configuration Entries.
You can use the filter located in the top-right corner to narrow down the entities displayed within the contexts. The available filters include Product Group, Material, Material Type, Resource, and Resource Type. When you apply a filter, the behavior of the icons will adjust accordingly, appearing either filled or greyed out based on the filtered results.
Context Matrix View#
This view presents the same information of the Context Structure view but in a matrix format, offering an easier bird's eye view of the entire set of entities that are contextually associated with each Flow Item. Each entity is represented by an icon. For more information on the icons and their meanings, see Visual Conventions.
In this view, you can customize the type of context information displayed in the main Flow Structure:
- Flow/Step and Logical Names - displays both the formal name and the logical name related to the current Flow.
- Flow/Step Names - displays only the formal name of the object.
- Logical Names - displays only the logical name of the object instead of the formal name.
By selecting the icons in each row of the Matrix view, you can quickly identify the entities contextually linked to each Step. You can also filter by Flow or Step type or use the search bar to locate a specific Step. Similarly to the Context Structure view, the filter in the top-right corner allows you to narrow down the entities displayed within the Context Matrix, showing only the icons corresponding to the filtered query.
Contexts View#
This view shows information concerning all the contexts currently connecting the Product to other objects in the system:
- BOM Context - displays the existing Relations between the Product and any BOM existing in the system.
- Map Definition Context - displays the existing Relations between the Product and any Map definition existing in the system.
- Parameter Overrides - displays the existing configuration used to override particular parameters for a Product for a given context.
- Recipe Context - displays the existing Relations between the Product and any Recipe definition existing in the system
- Unit Conversion Factor - displays the existing Unit Conversion Factors associated to the Product.
- Yield and Cycle Time - displays the existing configurations for Yield and Cycle Time calculations for the Product.
Note
To be able to edit the data contained in the Context tables, you will need the ContextResolution.EditData security feature.
Compare View#
Product.Compare
This view provides a quick visual comparison between the selected entity version and any other version that can be selected through it. You can also export the comparison results to a PDF file through the Export Comparison button on the top ribbon. For more information, see Compare Entity Versions.
References View#
This view combines information concerning other objects that have references to the current object:
- Relations - displays the existing Relations between the Product and other entities and enables you to edit them. For more information on Relations, visit the section Relations.
- Where Used - displays the set of relationships between the Product and the other objects used throughout the system.
History View#
This view combines information concerning other objects that have references to the current Product object:
- Change Set History - displays the history of the change sets associated to the object. For more information on Change Set history, visit the Change Set History page.
- History - displays the history of the operations, associated information, user(s) performing the changes and date and time of the changes.
























