Substrate Map#
SubstrateMap.Show
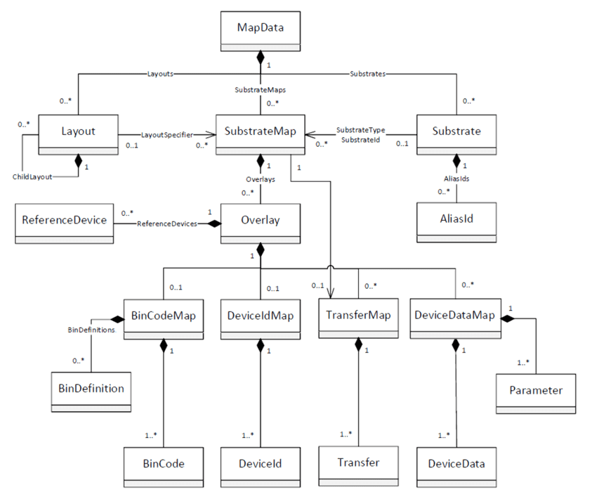
A Substrate Map is an entity that represents a map of a substrate which can be a wafer, frame, strip or tray in SEMI E142 format (XML and Unit Level).
SEMI E142 is a standard that provides a way to report, store and transmit Substrate Maps between semiconductor manufacturing sites by describing the layout of devices on a substrate.
You can have various maps, such as: BinCodeMap, DeviceIdMap, TransferMap, and DeviceDataMap.
This Critical Manufacturing MES feature allows you to visualize an array of xml Substrate Maps because of the customizations performed on the original SEMI E142 standard. For more information, see CM SEMI E142 schema.
Info
Substrate Maps are part of Mapping which is a Critical Manufacturing optional module.
To better understand the Substrate Map entity, the following concepts and definitions are relevant:
| Concept | Description |
|---|---|
| Axis Direction (see also Origin Location) | Defines in which direction of the axis, X and Y, values increase. These can be Up Right, Down Right, Up Left, and Down Left. The default value is Up Right. |
| Frame | A wafer mounted on a film frame so that it may be diced, and the die is picked and placed in a package. |
| Layout | The logical and physical dimensions of a two-dimensional array of devices to which a map may be assigned. |
| Map | A two-dimensional array of data for a specific layout on a substrate. |
| Orientation | The rotation of the substrate (0, 90, 180 or 270 degrees). The default value is zero. |
| Origin Location | Where the (0,0) coordinate is located. It can be Lower Left, Lower Right, Upper Left, Upper Right or Center. The default value is Lower Left. |
| Panel | A rectangular or square substrate on which an array of devices are fabricated. |
| Strip | A lead frame, board, or other container on which an array of devices are fabricated. |
| Substrate | A surface upon which something is deposited, etched, attached, or otherwise prepared or fabricated. Examples of substrates are wafers, frames, strips, and trays. |
| Wafer | A round substrate on which an array of devices are fabricated. |
Table 1: Substrate Map Concepts and Definitions
Tying Everything Together#
graph TD
L1[Substrate Map Substrate Alias] --- Main[Substrate Map]
Main[Substrate Map] --- L2[Substrate Map Substrate]
N1[Substrate Map Content - Raw XML] --> Main
Main -.- A1[Bin Converter]
Main -.- ST1[Resource Substrate Map Bin Converter]
A1 -.- ST1
classDef mermaid_title color:#000, fill:#fafafa, stroke:#fafafa, stroke-width:0x, font-size:100%, font-weight:200;
classDef mermaid_start color:#000, fill:#fafafa, stroke:#fafafa, color:#fafafa, stroke-width:0x, font-size:100%, visibility: hidden;
classDef mermaid_businessdata color:#000, fill:#65CDE8, stroke:#65CDE8, stroke-width:0px, font-size:100%;
classDef mermaid_nonbusinessdata color:#000, fill:#B7DEE8, stroke:#B7DEE8, stroke-width:0px, font-size:100%;
classDef mermaid_entity color:#000, fill:#FB9F53, stroke:#FB9F53, stroke-width:0px, font-size:100%;
classDef mermaid_entitylinked color:#000, fill:#FCD5B5, stroke:#FCD5B5, stroke-width:0px, font-size:100%;
classDef mermaid_context color:#000, fill:#B9CDE5, stroke:#B9CDE5, stroke-width:0px, font-size:100%;
classDef mermaid_optional color:#000, fill:#B7DEE8, stroke:#65CDE8, stroke-width:1px, font-size:100%, stroke-dasharray: 5 5;
class Main mermaid_entity
class A1 mermaid_businessdata
class L1,L2,L3,L4,L5,L6,L7,L8,L9 mermaid_entitylinked
class ST1 mermaid_context
class N1,N2,N3,N4,N5,N6 mermaid_nonbusinessdata
click Main "../../business-data/substrate-map"
click A1 "../../business-data/bin-converter" Sequence of Steps#
The necessary step for correctly creating and using a Substrate Map is:
- Create a Substrate Map.
