Record Material Defect#
MaterialDefect.Record
Overview#
This operation is used to record defects for a given Material.
Setup#
No special setup is required other than to meet the preconditions of the transaction.
Preconditions#
- The Material exists and is Active.
- A Step must have Reasons of type Defect associated to it.
Sequence of Steps#
Open the Material and navigate to the Defects view. Select a Material Defect from the Defects panel on the left side of the screen.
Select the Record button on the top ribbon to start recording defects. You then have three options:
Record Using no Drawing#
-
Add as many Defects as desired (select in the top right of the grid to add, and to remove) - specifying one item minimum - providing for each item the following information:
- Sub-Material (optional)
- Reason
- Reference Designator (accepts numbers, letters, underscores or dots, but not spaces)
- Part Number (to be used as a replacement if required by the Repair Action of the Reason)
- Remark (optional)
Note
If provided, the Part Number must be a valid Product of the Material Product BOM. If the BOM is of scope Materials with defined characteristics for a given Material, the system will only display BOM Products that have the same characteristics.
-
When you finish adding the defects, select Record to complete the operation.
Record Using CAD#
Depending on the CAD Content Type of your Product, follow the instructions below.
ECAD - Electronic CAD#
-
Add as many Defects as desired (select in the top right of the grid to add, and to remove) - specifying one item minimum - providing for each item the following information:
- Sub-Material (optional)
- Reason
- Reference Designator (accepts numbers, letters, underscores or dots, but not spaces)
- Part Number (associated with the Reference Designator)
- Pin (relates to Reference Designator)
- Remark (optional)
-
When you finish adding the defects, select Record to complete the operation.
MCAD - Mechanical CAD#
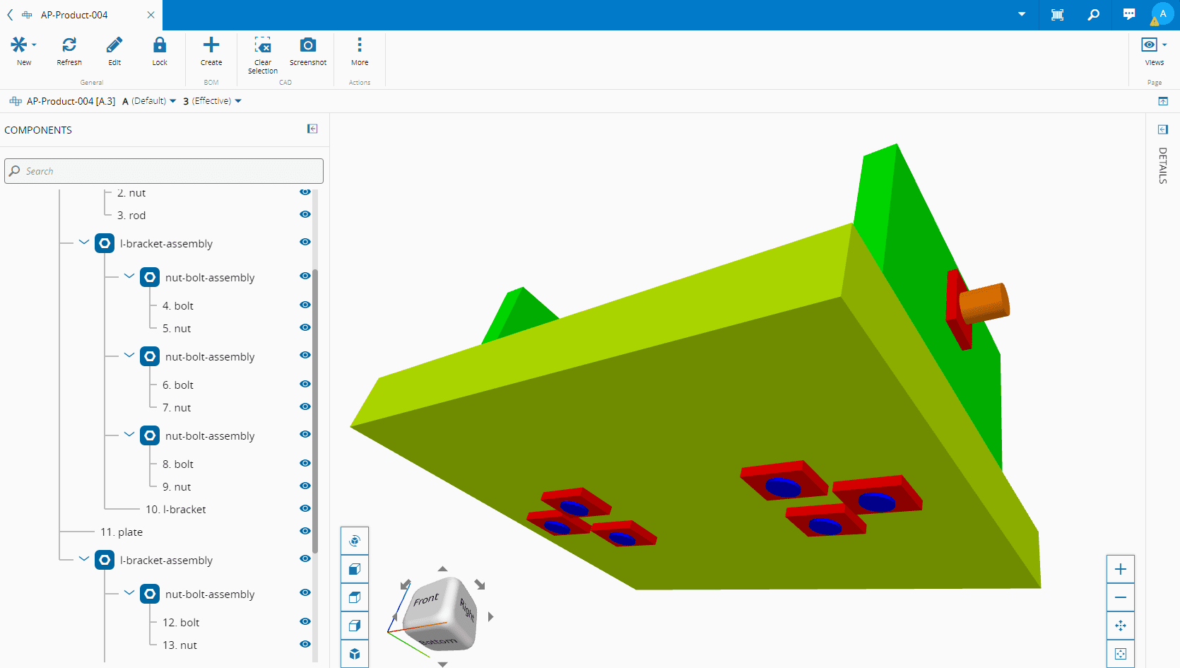
- Search or select a component.
- Select on the component to open the window and add defect information.
-
Add as many Defects as desired - specifying one item minimum - providing for each item the following information:
- Reason
- Remark (optional)
- Sub-Material (optional)
-
Select Add and the defect will appear in the Defects panel on the right:
Info
If you select the component directly on the diagram, the component is automatically color-coded and the icon appears precisely at the pointer's selected position (see image above). If you select the component from the tree view, the other components appear ghosted and the icon appears at an edge of the component (see image below); this behavior is also triggered if you select the defect from the list in the Defects panel.
Note
To remove Defects select the defect in the Defects panel and use . To edit Defects select the component and use .
-
Using the buttons on the bottom left, you can choose to view the diagram in the following ways:
- Perspective View (default)
- Front View
- Top View
- Side View
- Exploded View (expand using slider: 0-100%)
-
Using the dice, you can rotate the diagram as needed:
-
Using the buttons on the bottom right, you can do the following for a more detailed view:
- Pan
- Zoom in
- Zoom out
- Fit to window
-
When you finish adding the defects, select Record to complete the operation.
Note
In the Defects view you also have two possible views depending on your selection: directly on the diagram - color-coded component, from the Defects panel on the left - components that are not selected appear ghosted.
Record Using Picture#
-
Start by uploading the desired File to serve as a base for the defect.
-
In this screen, if you select From Product, you will open the Take Snapshot from CAD Model wizard, which has a Components panel on the left and a Layers panel on the right.
-
Select Take Snapshot or Cancel as needed.
Note
If you take the snapshot, you can download, delete, zoom in, and zoom out of it.
-
Select Next to continue.
-
In the left panel, identify the defect by using the available shape options. Select the appropriate shape tool and create the selected shape in the picture:
- Square - select the image and drag to another point to form a square or rectangular shape.
- Circle - select the image and drag to another point to form a circle or ovoid shape.
- Polygon - select for each individual vortex and close the shape by selecting the original point.
-
Each shape identifies a single Defect. Add as many shapes as desired and select the following information in the right panel for each shape:
- Sub-Material (optional)
- Reason
- Part Number (to be used as a replacement if required by the Repair Action of the Reason)
- Remark (optional)
-
Any shape can be removed by selecting the button on the top right corner of the picture.
Warning
Removing a shape will also remove the associated defect.
-
When you finish adding the defects, select Record to complete the operation.











