Step Cycle Time#
Overview#
The Step Cycle Time dashboard provides insights into the time required to process materials across different production steps. It enables detection of inefficiencies and benchmarking of process performance.
Folder#
Performance
Database#
- DWH (queried via Cube using GraphQL).
- CDM (queried via OData) for filters.
Data#
- Cycle Time (s)
- Average Cycle Time (s)
- Minimum and Maximum Cycle Time (s)
Example#
Data Breakdown#
| KPI | Description | Formula | Datasource |
|---|---|---|---|
| Cycle Time (s) | Time spent by a unit of material to complete a production step. | Total time of the material in a step (material_movement.cycle_time) | material_movement from Material Cube |
| Average Cycle Time (s) | Average time taken to process materials in a step. | Sum of total cycle time / Total number of materials | material_movement from Material Cube |
| Minimum Cycle Time (s) | Shortest cycle time recorded for a product in the step. | Minimum value of cycle_time | material_movement from Material Cube |
| Maximum Cycle Time (s) | Longest cycle time recorded for a product in the step. | Maximum value of cycle_time | material_movement from Material Cube |
Data Visualization#
| Panel | Description | Threshold Values | Datasource |
|---|---|---|---|
| Cycle Time Distribution | Boxplot showing cycle time distribution per product, with median, quartiles, and outliers. | Outliers are highlighted as scatter points. | material_movement.cycle_time from Material Cube |
| Cycle Time Table | Tabular view showing per-day cycle time statistics (average, minimum, maximum) by step, product, and material form. | N/A | material_movement from Material Cube |
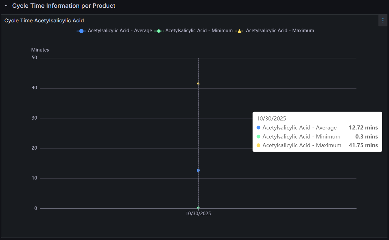
| Cycle Time Trend per Product | Time-series panel for each selected product, showing the evolution of average, minimum, and maximum cycle times per step. | Cycle Times as low as possible. | material_movement from Material Cube |
| Material Step Cycle Time History | Detailed table including cycle time history by day, facility, area, step, product, material, form, type, units, and shift. | N/A | material_movement from Material Cube |
Entity Filters#
Single selection#
- Enterprise
- Site
- Facility
Multiple/All selection#
- Area
- Product
- Step
- Material
Time/Date Filter#
The system provides a time/date filter with an Absolute time range option and a list of quick ranges, which you can apply as shown in the image below.
Date Filter Options#
- Changing Time Zone
- Changing Fiscal Year
Refresh Button Options#
The system provides a Refresh button with various options to select.




