Skip to content

Substrate Map#

🔒 SubstrateMap.Show

Overview#

A Substrate Map is an entity that represents a map of a substrate which can be a wafer, frame, strip or tray in SEMI E142 format (XML and Unit Level).

SEMI E142 is a standard that provides a way to report, store and transmit Substrate Maps between semiconductor manufacturing sites by describing the layout of devices on a substrate.

You can have various maps, such as: BinCodeMap, DeviceIdMap, TransferMap, and DeviceDataMap.

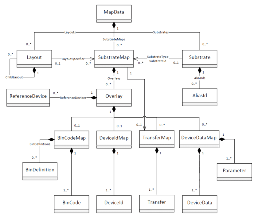
E142 Object Model

This Critical Manufacturing MES feature allows you to visualize an array of xml Substrate Maps because of the customizations performed on the original SEMI E142 standard. For more information, see CM SEMI E142 schema.

Info

Substrate Maps are part of Mapping which is a Critical Manufacturing optional module.

To better understand the Substrate Map entity, the following concepts and definitions are relevant:

Concept Description
Axis Direction (see also Origin Location) Defines in which direction of the axis, X and Y, values increase. These can be Up Right, Down Right, Up Left, and Down Left. The default value is Up Right.
Frame A wafer mounted on a film frame so that it may be diced, and the die is picked and placed in a package.
Layout The logical and physical dimensions of a two-dimensional array of devices to which a map may be assigned.
Map A two-dimensional array of data for a specific layout on a substrate.
Orientation The rotation of the substrate (0, 90, 180 or 270 degrees). The default value is 0 degrees.
Origin Location Where the (0,0) coordinate is located. It can be Lower Left, Lower Right, Upper Left, Upper Right or Center. The default value is Lower Left.
Panel A rectangular or square substrate on which an array of devices are fabricated.
Strip A lead frame, board, or other container on which an array of devices are fabricated.
Substrate A surface upon which something is deposited, etched, attached, or otherwise prepared or fabricated. Examples of substrates are wafers, frames, strips, and trays.
Wafer A round substrate on which an array of devices are fabricated.

Table 1: Substrate Map Concepts and Definitions

System Configurations#

The following system configurations, located under /Cmf/System/Configuration/Mapping/<Key>, control the behavior of Overlay creation, activation, validation, and historical data storage. These settings allow administrators to define whether activation is handled automatically or by user decision, as well as to balance traceability requirements with performance considerations.

Key Default Value Description
ActiveBinCodeMapMode System Determines how the Bin Code Map Overlay becomes active upon creation. If set to System, the newly created Overlay automatically becomes the Active version. If set to User, you can decide whether to activate the newly created Overlay; otherwise, the previously Active version remains unchanged.
ActiveDeviceIdMapMode System Determines how the Device ID Map Overlay becomes active upon creation. If set to System, the newly created Overlay automatically becomes the Active version. If set to User, you can decide whether to activate the newly created Overlay; otherwise, the existing Active version is maintained.
CheckUpdatesAgainstMask false Specifies whether Map value updates are validated against the defined mask. Enabling this option introduces a significant performance overhead and should only be used when strict validation is required.
OverlayVersioningMode System Defines how Overlay version conflicts are handled during insertion. If set to System, the Overlay is inserted regardless of existing version numbers. If set to User, insertion is allowed only if the version does not already exist.
StoreDeviceBinCodeMapHistory true Indicates whether Device Bin Code Map History data is stored for Substrate Maps. Disabling this option reduces storage usage but removes historical traceability for map changes.
StoreDeviceTraceability true Indicates whether Device Traceability data is stored for Substrate Maps. Disabling this option reduces storage usage but impacts downstream traceability and audit capabilities.

Table: Overlay And Map System Configuration Parameters

Tying Everything Together#

graph TD
    L1[Substrate Map Substrate Alias] --- Main[Substrate Map]
    Main[Substrate Map] --- L2[Substrate Map Substrate]
    N1[Substrate Map Content <br> - Raw XML] --> Main
    Main -.- A1[Bin Converter]
    Main -.- ST1[Resource Substrate Map<br> Bin Converter]
    A1 -.- ST1

classDef mermaid_title color:#000, fill:#fafafa, stroke:#fafafa, stroke-width:0x, font-size:100%, font-weight:200;
classDef mermaid_start color:#000, fill:#fafafa, stroke:#fafafa, color:#fafafa, stroke-width:0x, font-size:100%, visibility: hidden;
classDef mermaid_businessdata color:#000, fill:#65CDE8, stroke:#65CDE8, stroke-width:0px, font-size:100%;
classDef mermaid_nonbusinessdata color:#000, fill:#B7DEE8, stroke:#B7DEE8, stroke-width:0px, font-size:100%;
classDef mermaid_entity color:#000, fill:#FB9F53, stroke:#FB9F53, stroke-width:0px, font-size:100%;
classDef mermaid_entitylinked color:#000, fill:#FCD5B5, stroke:#FCD5B5, stroke-width:0px, font-size:100%;
classDef mermaid_context color:#000, fill:#B9CDE5, stroke:#B9CDE5, stroke-width:0px, font-size:100%;
classDef mermaid_optional color:#000, fill:#B7DEE8, stroke:#65CDE8, stroke-width:1px, font-size:100%, stroke-dasharray: 5 5;
class Main mermaid_entity
class A1 mermaid_businessdata
class L1,L2,L3,L4,L5,L6,L7,L8,L9 mermaid_entitylinked
class ST1 mermaid_context
class N1,N2,N3,N4,N5,N6 mermaid_nonbusinessdata

click Main "../../business-data/substrate-map"
click A1 "../../business-data/bin-converter"

Sequence of Steps#

The necessary step for correctly creating and using a Substrate Map is:

  1. Create a Substrate Map.

Available Pages#

Dive into the pages below to explore more about Substrate Map:

Main Page#

Generic Operations#

Specific Operations#