Local User Accounts#
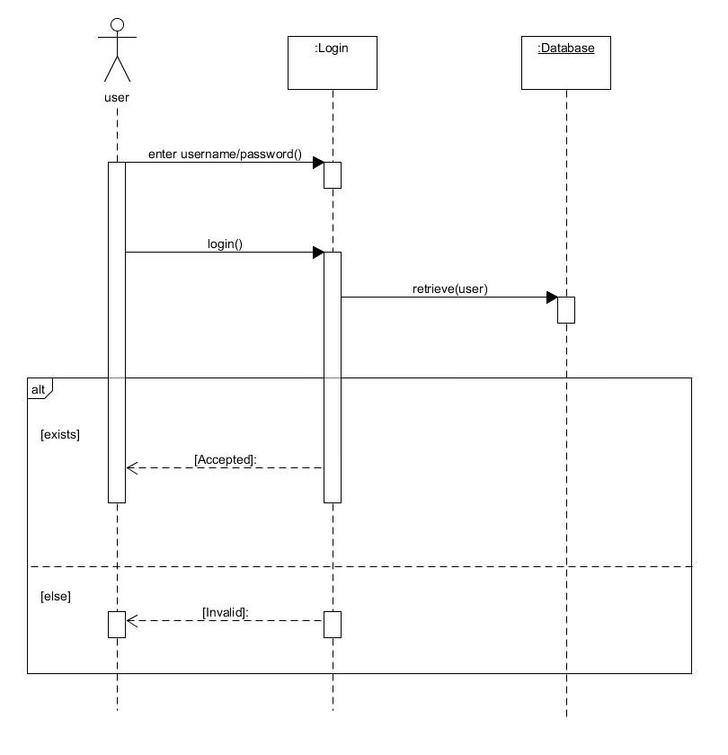
This strategy uses a local user account that exists only on the MES itself and that will function as a single point of entry into the application, with traditional user name and password access to the system. It is the most widely used way for websites to authenticate users and the content of the password is stored in the local MES database, providing access by authenticating the user against the stored password.
This allows the customer to dispense with any other configurations on their side and shift the responsibilities of ensuring security control and access to the Critical Manufacturing system infrastructure.
