Skip to content

Step Cycle Time#

Overview#

The Step Cycle Time dashboard provides insights into the time required to process materials across different production steps. It enables detection of inefficiencies and benchmarking of process performance.

Folder#

Performance

Database#

  • DWH (queried via Cube using GraphQL).
  • CDM (queried via OData) for filters.

Data#

  • Cycle Time (s)
  • Average Cycle Time (s)
  • Minimum and Maximum Cycle Time (s)

Example#

Example of the Step Cycle Time dashboard Example of the Step Cycle Time dashboard Example of the Step Cycle Time dashboard Example of the Step Cycle Time dashboard

Data Breakdown#

KPI Description Formula Datasource
Cycle Time (s) Time spent by a unit of material to complete a production step. Total time of the material in a step (material_movement.cycle_time) material_movement from Material Cube
Average Cycle Time (s) Average time taken to process materials in a step. Sum of total cycle time / Total number of materials material_movement from Material Cube
Minimum Cycle Time (s) Shortest cycle time recorded for a product in the step. Minimum value of cycle_time material_movement from Material Cube
Maximum Cycle Time (s) Longest cycle time recorded for a product in the step. Maximum value of cycle_time material_movement from Material Cube

Data Visualization#

Panel Description Threshold Values Datasource
Cycle Time Distribution Boxplot showing cycle time distribution per product, with median, quartiles, and outliers. Outliers are highlighted as scatter points. material_movement.cycle_time from Material Cube
Cycle Time Table Tabular view showing per-day cycle time statistics (average, minimum, maximum) by step, product, and material form. N/A material_movement from Material Cube
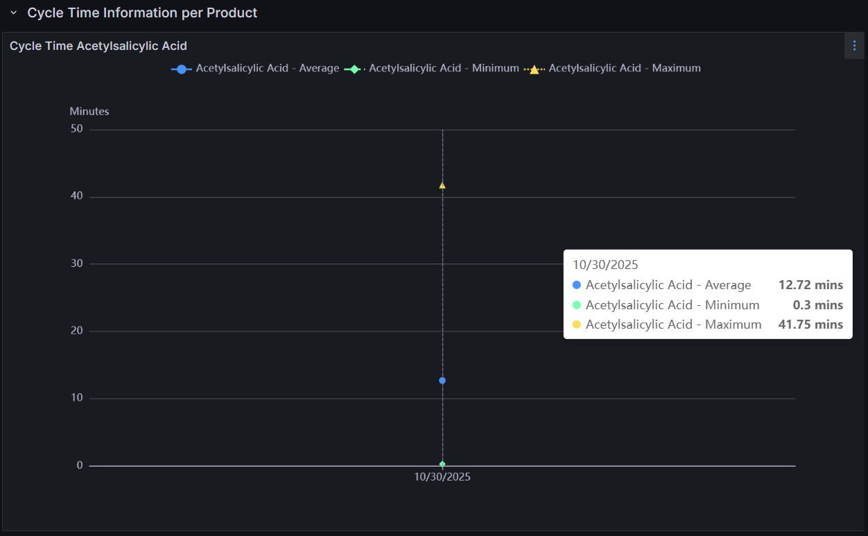
Cycle Time Trend per Product Time-series panel for each selected product, showing the evolution of average, minimum, and maximum cycle times per step. Cycle Times as low as possible. material_movement from Material Cube
Material Step Cycle Time History Detailed table including cycle time history by day, facility, area, step, product, material, form, type, units, and shift. N/A material_movement from Material Cube

Entity Filters#

Single selection#

  • Enterprise
  • Site
  • Facility

Multiple/All selection#

  • Area
  • Product
  • Step
  • Material

Time/Date Filter#

The system provides a time/date filter with an Absolute time range option and a list of quick ranges, which you can apply as shown in the image below.

Time and Date

Date Filter Options#

  • Changing Time Zone
  • Changing Fiscal Year

Refresh Button Options#

The system provides a Refresh button with various options to select.